○大和郡山市個人情報の保護に関する法律等施行規則
令和5年1月20日
大和郡山市規則第1号
(趣旨)
第1条 この規則は、個人情報の保護に関する法律(平成15年法律第57号。行政手続における特定の個人を識別するための番号の利用等に関する法律(平成25年法律第27号)第30条第1項又は第31条第1項の規定により一部の規定が適用されず、又は読み替えて適用される場合を含む。以下「法」という。)及び大和郡山市個人情報の保護に関する法律施行条例(令和4年12月大和郡山市条例第25号。以下「条例」という。)の施行に関し必要な事項を定めるものとする。
3 市長は前項の通知において、必要があると認めるときは、法第70条又は法第72条の規定に基づき、保有個人情報の提供を受ける者に対し、個人情報の適切な管理のための必要な措置を講ずることを求めるものとする。
(個人情報ファイル簿の様式)
第3条 法第75条第1項の個人情報ファイル簿は、個人情報ファイルについてこれを利用する事務ごとに作成する個人情報ファイル簿(単票)(様式第3号)の集合物とする。
(開示請求書等)
第4条 条例第3条の開示請求書に記載する事項として規則で定める事項は、次に掲げる事項とする。
(1) 開示請求の年月日
(2) 開示請求者の連絡先
(3) 代理人が本人に代わって開示請求をする場合にあっては、当該本人の氏名、住所及び連絡先並びに未成年者若しくは成年被後見人の法定代理人又は本人の委任による代理人の別
2 法第77条第1項の開示請求書は、保有個人情報開示請求書(様式第4号)によるものとする。
(1) 法第82条第1項に規定する開示請求に係る保有個人情報の全部又は一部を開示する旨の決定 保有個人情報開示決定通知書(様式第5号)
(2) 法第82条第2項に規定する開示請求に係る保有個人情報の全部を開示しない旨の決定 保有個人情報不開示決定通知書(様式第6号)
(開示決定等の期限の延長等に係る通知)
第6条 法第83条第2項の規定による開示決定等の期限の延長に係る通知は、保有個人情報開示決定等期限延長通知書(様式第7号)によるものとする。
2 法第84条の規定による開示決定等の期限の特例延長に係る通知は、保有個人情報開示決定等期限特例延長通知書(様式第8号)によるものとする。
(事案の移送に関する手続等)
第7条 市の機関は、法第85条第1項の規定により事案を移送する場合は、移送をする他の行政機関の長等に対し、保有個人情報開示請求事案移送書(様式第9号)を交付するものとする。
2 法第85条第1項の規定による事案を移送した旨の通知は、保有個人情報開示請求事案移送通知書(様式第10号)によるものとする。
(第三者に対する意見書提出の機会の付与等に係る各種通知及び意見書の提出手続)
第8条 法第86条第1項の規定による第三者に対して開示決定等をするに当たって行う通知又は同条第2項の規定による第三者に対して開示決定に先立って行う通知は、意見照会書(様式第11号)によるものとする。
2 法第86条第1項又は同条第2項の規定により意見書の提出の機会を与えられた第三者の意見書の提出は、当該第三者に関する情報の開示に賛成又は反対の意思を表示した保有個人情報の開示決定等に関する意見書(様式第12号)を提出して行うものとする。
3 法第86条第3項の規定による反対意見書を提出した第三者に対して開示決定後直ちに行う通知は、反対意見書に係る保有個人情報の開示決定に関する通知書(様式第13号)によるものとする。
(1) 音声データ 次のいずれかの方法
ア 電子計算機その他の専用機器により再生したものの聴取
イ 光ディスクその他の電磁的記録媒体(電磁的記録を記録する記録媒体をいう。以下この条及び第11条第1項第2号において「光ディスク等」という。)に複製したものの交付
(2) 映像データ(写真等を表示する画像データを含む。) 次のいずれかの方法
ア 電子計算機その他の専用機器により再生したものの視聴(写真等を表示する画像データにあっては、用紙に出力したものの閲覧を含む。)
イ 光ディスク等に複製したもの(写真等を表示する画像データにあっては、用紙に出力したものを含む。)の交付
(3) 前2号に掲げるもの以外の電磁的記録 次のいずれかの方法
ア 用紙に出力したものの閲覧又は交付
イ 光ディスク等に複製したものの交付
ウ その他当該電磁的記録に応じて適切な方法
(開示の実施方法等の申出)
第10条 法第87条第3項の規定による開示の実施の方法等の申出は、保有個人情報の開示の実施方法等申出書(様式第14号)によるものとする。
(1) 市の設置する複写機により写しを作成する場合及び市の設置する印刷機により用紙に出力する場合(日本産業規格A列3番、A列4番、B列4番又はB列5番の用紙を用いる場合に限る。) 単色にあっては1枚につき10円、カラーにあっては1枚につき50円
(2) 光ディスク等により複製を作成する場合 1枚につき100円
(3) その他当該電磁的記録に応じて適切な方法により開示する場合 当該開示に要する実費
2 前項に定める写しの交付に要する費用は、市の機関の窓口における開示の実施にあっては現金により、写しの送付の方法による開示の実施にあっては納付書又は現金書留により納付しなければならない。
3 令第28条第4項の写しの送付に要する費用を納める方法として規則で定める方法は、納付書又は郵便切手で納付する方法とする。
(訂正請求書等)
第12条 法第91条第1項の訂正請求書は、保有個人情報訂正請求書(様式第15号)によるものとする。
2 訂正請求書には、訂正請求に係る保有個人情報の内容が事実でないことを裏付ける客観的な資料を添付することができる。
(訂正決定等に係る通知)
第13条 法第93条第1項に規定する訂正請求に係る保有個人情報の訂正をする旨の決定又は同条第2項に規定する訂正請求に係る保有個人情報の訂正をしない旨の決定に係る通知は、保有個人情報訂正・不訂正決定通知書(様式第16号)によるものとする。
(訂正決定等の期限の延長等に係る通知)
第14条 法第94条第2項の規定による訂正決定等の期限の延長に係る通知は、保有個人情報訂正決定等期限延長通知書(様式第17号)によるものとする。
2 法第95条の規定による訂正決定等の期限の特例延長に係る通知は、保有個人情報訂正決定等期限特例延長通知書(様式第18号)によるものとする。
(事案の移送に関する手続等)
第15条 市の機関は、法第96条第1項の規定により事案を移送する場合は、移送をする他の行政機関の長等に対し、保有個人情報訂正請求事案移送書(様式第19号)を交付するものとする。
2 法第96条第1項の規定による事案を移送した旨の通知は、保有個人情報訂正請求事案移送通知書(様式第20号)によるものとする。
(保有個人情報の提供先への通知)
第16条 法第97条の規定による保有個人情報の提供先に対する訂正の実施をした旨の通知は、提供している保有個人情報の訂正決定に関する通知書(様式第21号)によるものとする。
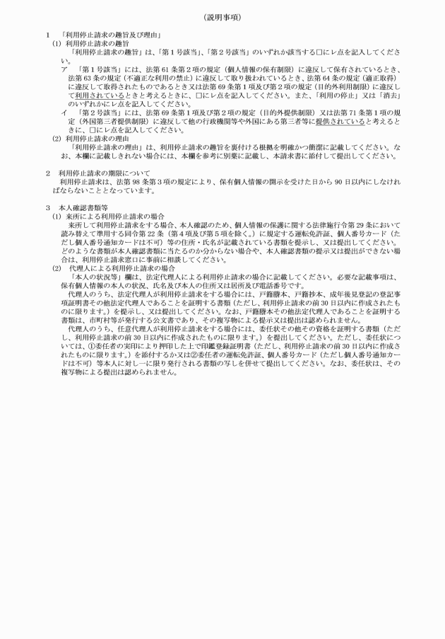
(利用停止請求書等)
第17条 法第99条第1項の利用停止請求書は、保有個人情報利用停止請求書(様式第22号)によるものとする。
2 利用停止請求書には、利用停止請求に係る保有個人情報が法第98条第1項各号のいずれかに該当することを裏付ける客観的な資料を添付することができる。
(利用停止決定等の通知)
第18条 法第101条第1項に規定する利用停止請求に係る保有個人情報の利用停止をする旨の決定又は同条第2項に規定する利用停止請求に係る保有個人情報の利用停止をしない旨の決定に係る通知は、保有個人情報利用停止・不利用停止決定通知書(様式第23号)によるものとする。
(利用停止決定等の期限の延長等に係る通知)
第19条 法第102条第2項の規定による利用停止決定等の期限の延長に係る通知は、保有個人情報利用停止決定等期限延長通知書(様式第24号)によるものとする。
2 法第103条の規定による利用停止決定等の期限の特例延長に係る通知は、保有個人情報利用停止決定等期限特例延長通知書(様式第25号)によるものとする。
(1) 開示決定等、訂正決定等又は利用停止決定等 諮問書(様式第26号)
(2) 開示請求、訂正請求又は利用停止請求に係る不作為 諮問書(開示請求、訂正請求又は利用停止請求に係る不作為)(様式第27号)
2 法第105条第3項において準用する同条第2項の規定による諮問をした旨の通知は、諮問通知書(様式第28号)によるものとする。
附則
(施行期日)
1 この規則は、令和5年4月1日から施行する。
(大和郡山市個人情報保護条例施行規則の廃止)
2 大和郡山市個人情報保護条例施行規則(平成14年12月大和郡山市規則第32号)は、廃止する。
(個人情報保護運営審議会規則の一部改正)
3 大和郡山市個人情報保護運営審議会規則(平成14年12月大和郡山市規則第33号)の一部を次のように改正する。
〔次のよう〕略
附則(令和7年規則第34号)
(施行期日)
1 この規則は、令和8年1月1日から施行する。ただし、様式第1号及び様式第2号の改正規定は、令和8年4月1日から施行する。
(経過措置)
2 この規則の施行の際、現に改正前の規定に基づき作成されている様式で残部のあるものについては、改正後の規則の規定にかかわらず、必要な調整をして使用することができる。


































